Развивая тему биорезонансных технологий (БРТ) оздоровления, хочу предложить вашему вниманию еще одну идею её применения.
В свое время толчком к использованию БРТ для меня послужили знания о том, что в былые времена для массового оздоровления населения во время эпидемий использовался колокольный звон.

Именно звуковые файлы с записью колокольного звона я и использовал на первых порах, пока не научился генерировать файлы с частотами БРТ. Кстати, многие из таких файлов, сформированных в режиме полифонии (многоголосья) при прослушивании отдаленно напоминают звучание колоколов.
Как оказалось, идея использовать звучание колокольного звона для оздоровления людей, что называется, "витает в воздухе". Как сообщил один из моих читателей, его знакомый врач, специалист с медицинским образованием, тоже пришел к этой же технологии. По словам читателя, этот врач очень обрадовался, когда узнал, что появились также и готовые файлы с частотами БРТ.
В процессе общения с читателями блога также выяснилось, что некоторые из них просто прослушивали подходящие лечебные звуковые файлы, скачанные из хранилища biores yukta.org. И отмечали их позитивное воздействие.
В этой связи уместно будет также вспомнить о том, что Петр Петрович Гаряев, создатель теории волновой генетики, рекомендовал своим пациентам просто слушать длительное время звуковые файлы с записью "матриц Гаряева". По его словам, такое простое прослушивание иногда творит чудеса в плане исцеления людей. Судя по предложениям на сайте Гаряева, он также пытается найти более эффективные носители информации для своих матриц. В частности, на этом сайте предлагается к продаже как генератор Мишина, так и приставка к нему, позволяющая модулировать сигнал катушки Мишина звуковыми частотами "матриц Гаряева".
В результате без малого годичных экспериментов над своим телом с применением БРТ и технологий Мишина, пришел к выводу, что основой целебного воздействия на организм является целебная информация. Собственно, суть структуры нашего тела зиждется на той же информации. Отклонения в здоровье возникают при нарушениях определенных участков информационного кода этой структуры, имеющей полевую природу.
Человек по своим внутренним возможностям способен корректировать эту полевую структуру.
Чтобы не быть голословным, хочу привести в этой связи небольшой отрывок из книги Анастасии Новых "Сэнсэй" об исцелении автора книги (у неё была опухоль головного мозга).
"- Нет, я серьезно. Я точно знаю, что это сделали Вы, но как? Почему так быстро?
- Ну ты даешь, - усмехнулся Сэнсэй. - А ты что думала, что надо вскрыть черепок, вырезать кусочек мозга или там, напичкаться таблетками, чтобы только лишь действительно поверить в то, что тебя оздоровили каким-либо действием?! Но ведь любое действие порождает прежде всего наша же сформированная мысль... Ты слышала когда-нибудь про стигматов?
- Что-то знакомое название...
- Стигматы - это глубоко верующие люди, у которых в считанные минуты возникают кровоточащие раны на руках, стопах, то есть именно в тех местах, где были и у Иисуса Христа, когда его распяли на кресте. И буквально через три дня эти раны бесследно исчезают. А у некоторых верующих стигматов, появляются не только раны, но и гвозди. Причем эти гвозди брали на анализ и действительно подтверждали, что это не просто там какой-то нарост из кожи и мяса, а настоящие гвозди, сделанные из материала, характерного на те времена, то есть изготовленные около двух тысяч лет назад... Вера действительно творит чудеса. И нет ничего невозможного для верующего человека, в кого бы или во что бы он ни верил... А ты говоришь, почему так быстро?
- Но я бы не сказала, что я верующий человек, тем более глубоко верующий человек... Ведь реально я в это поверила, в... (тут я чуть не сказала в вас) высшие силы только тогда, когда услышала слова профессора в Москве, подтверждающие, что я абсолютно здорова. То есть тогда, когда уже все произошло.
- Все гораздо проще. Если человек не может сам глубоко поверить в свое выздоровление, то надо, чтобы в него поверил кто-то, кто более духовно развит, чем он. И тогда результат превзойдет все ожидания.
- И что, так можно победить любую болезнь?
-Абсолютно.
- А что нужно для этого делать?
- Всего лишь искренне верить и правильно мыслить. Но верить глубоко, с Любовью, позитивной мыслью. И не то что там "я хочу выздороветь", а с позиции уже здорового человека. Тогда человек по-любому создает этой утверждающей положительной мыслью своеобразную, ну назовем ее "матрицу стопроцентного здоровья". Эта матрица сохраняется в нашем подсознании благодаря силе нашей веры... И именно благодаря этой "матрице", по ее здоровой схеме организм восстанавливает свои функции на физическом уровне, поскольку всего лишь навсего выполняет приказ подсознания. Все просто.
- А как же тогда можно вылечить верой другого человека?
- Так же. Только эта "матрица", или правильнее было бы ее назвать голограмма, передается мысленно как здоровый образ от одного человека к другому...
- И это может сделать любой человек, который сильно-сильно поверит?
- Конечно... Я могу тебе поведать случай, произошедший с нашим Володей. Но расскажу тебе лишь потому, что ты сама через это прошла. Но смотри, никому об этом не рассказывай. Хочешь, спроси потихонечку у Володи, но так, чтоб никто не слышал... Его отец побывал на ликвидации последствий Чернобыльской АЭС. До того у него побаливал желудок, думали гастрит. И вот, когда он возвратился оттуда, ему стало совсем худо. Врачи поставили однозначный диагноз - рак желудка. Естественно, требовалась срочная операция. Володя пришел ко мне в тот вечер и спросил, можно ли что-нибудь предпринять. Я ему рассказал про эту технику. Он, расслабившись, убрав все лишние мысли, благодарил Бога за то, что произошла ошибка, что его отец абсолютно здоров и у него все хорошо. Володя просил прощенья за свои грехи, за грехи своего отца, за все содеянное. Он раскаивался и в то же время благодарил Бога...
- Простите, а что, человек действительно грешен перед Богом?
- Ну как тебе сказать, по факту человек грешен лишь перед самим собой, перед своей душой... Смысл в чем, фактор греха закладывается нам с детства в подсознание. Нам внушают, к какой бы религии мы ни принадлежали, что все мы виноваты перед Богом. Никто из нас не виноват перед Богом! Мы виноваты лишь перед собой. Бог, Он делает только добро. Но мы сами себя толкаем в грязь. Вот поэтому, когда мы признаем, что мы животные, увязшие в грязи и молим прощения у Бога, мы признаем факт Его существования, мы признаем Его силу и, что самое главное, мы настраиваемся на Любовь, на позитивное... Так вот, Володя выполнял эту технику в течение нескольких дней, ложась спать, просыпаясь, когда выпадала свободная минутка. Он произносил эту свою молитву в глубочайшей вере, в огромной Любви к своему близкому человеку. По его признанию, такого внутреннего состояния он никогда в жизни не испытывал. Хотя медитациями Володя занимается давно по своему духовному направлению... Ну, и что самое поразительное. Через семь дней после того, как мы поговорили, я подчеркиваю, уже на седьмой день, когда его отца "вскрыли" на операции, у него ничего не обнаружили. Зашили и отправили домой. Диагноз не подтвердился, посчитали врачебной ошибкой. И до сих пор его отец жив и прекрасно себя чувствует, вкалывает на работе наравне с молодыми... Хотя сам этот пожилой мужчина всю свою жизнь ни в кого не верил и надеялся только на себя, на свои силы... Вот тебе реальный пример из жизни, что может сотворить глубокая вера.
И, помолчав немного, Сэнсэй добавил:
- Вера - это не просто слово, это огромная внутренняя сила, вырабатываемая самим человеком. А в соединении с силой божественной Любви, о которой мы говорили в "Цветке лотоса", она порождает такую мощь, которая действительно творит "невозможное". Хотя все эти слова: "чудеса", "невозможное" - это всего лишь слова людей. Поскольку в науке Шамбалы все объясняется естественными законами физики природы, которые на данном этапе еще не познаны человечеством. Силы Веры и Любви, порожденные мыслью - это силы, присущие изначально человеческому существу. Это то, что отличает его от обыкновенного двуногого животного.
Поэтому все великие Учителя человечества на протяжении истории призывали людей к Вере и Любви, давая им эти знания на их уровне восприятия. Вспомни хотя бы слова Иисуса: "Если вы будете иметь веру, хотя бы с горчичное зерно и скажете горе сей: "перейди отсюда туда", и она перейдет; и ничего не будет невозможного для вас". И это не пустые слова, это истинные знания для тех, кто умеет слушать: "Слышащий да услышит".
-Интересно. Но ведь если эта огромная сила подчиняется естественным законам физики... то значит, как я понимаю, должны быть какие-то формулы.
Сэнсэй улыбнулся:
- Безусловно, формулы существуют... Но люди не готовы еще к тому, чтобы дать им в формулах эти знания, так как у большинства людей преобладает в мыслях слишком много животного начала... А по факту, доказать реально существование этой силы - это значит открыть законы мироздания, открыть реальность существования Бога... Даже простая "слепая" человеческая вера, имеющая ограниченные возможности, способна на многое. А истинная вера, заключенная в знаниях этой могучей силы, открывает вообще неограниченные возможности. Она способна не только двигать планетами, но и создавать, разрушать и управлять многими мирами одной лишь мыслью.
-Да... Такой силищей восстановить здоровье можно, наверное, только подумав об этом! - восхищенно сказала я, открыв для себя совершенно новый мир мысли.
- Совершенно верно.
Тут я вспомнила про мгновенные исцеления Иисуса, которые в свое время меня очень поразили. И меня внезапно осенило:
- Так это же, получается, Иисус одной лишь своей положительной мыслью лечил людей! А я-то раньше думала, что это все сказки.
Сэнсэй засмеялся:
- Да, да, да... Поэтому Он и говорил: "По вере вашей, да будет вам"... Иисус создавал своей силой лишь голограмму здоровья, а человек удерживал ее силой своей "слепой" веры. И чем сильнее была вера человека, тем прочнее она удерживала голограмму в его подсознании."
К сожалению, подавляющее большинство из нас утратило такую способность или просто банально не подозревает о своих истинных возможностях.
Поэтому мы и используем всякие внешние приспособления, являющиеся, по-сути, костылями для нашего внутреннего естества.
Но вернемся к нашим "костылям".
Не правда ли, что отрывок из книги немного перекликается с технологиями Гаряева, который вначале получает с помощью лазера голограмму здоровой ДНК, а затем преобразует её в звуковые файлы. И это работает, несмотря на существенные потери информации при таком преобразовании! У человека, в результате многократного прослушивания этих файлов, в том числе и за счет его веры, энергетическая матрица тела корректируется. Видимая, физическая часть тела никуда не денется - будет здоровой, если невидимая матрица в порядке.
Прошу прощения за столь обширную вступительную часть статьи. Просто пытался обосновать и пояснить, откуда у меня возникла уверенность в том, что основой целебного воздействия на организм является целебная информация.
Плавно подхожу к основной теме данной статьи.
Допустим, исцеляющая информация у нас уже есть, например, в виде тех же MP3 файлов. Как её доставить к месту назначения, к каждой части, каждой клеточке нашего организма? Первое, что приходит в голову - это просто их слушать. Да, это работает и весьма неплохо.
Но возможность оздоровления многократно усиливается, когда эта целебная информация доставляется в организм носителем, также обладающим определенными целительными свойствами.
С одним из таких носителей, технологиями Мишина, мы уже познакомились в предыдущих статьях.
Теперь же мне хотелось бы познакомить вас (если вы еще не знакомы с ним) с очень интересным человеком - его имя Рагель Вольдемар Доминикович, который является автором не менее интересного метода лечения стабилизированными микротоками, величины которых находятся в диапазоне примерно от 20 до 500 микроампер. Причем, один из электродов имеет непосредственный контакт со слизистой ротовой полости, а второй электрод имеет игольчатую конструкцию и прикладывается в районе проблемных органов.

После изготовления простейшего стабилизатора микротока, я испытал его воздействие на свой организм. Хоть мой прибор и не мог сравниться по сложности с настоящим прибором Рагеля, всё же конкретное положительное воздействие мне удалось ощутить. И не только мне - мой брат также изготовил себе простейший прибор, даже без стабилизации тока. И тоже остался довольным результатом использования своего прибора.
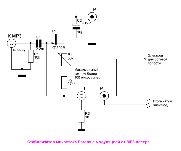
Возникла идея использовать в качестве носителя исцеляющей информации микротоки прибора Рагеля. На днях удалось воплотить эту идею в "железо". Вот схема простейшего стабилизатора микротока с возможностью модуляции его звуковыми файлами:
На всякий случай поясню суть работы схемы. Прибор формирует одно-полярный микроток, величина которого меняется, повторяя изменения входного модулирующего сигнала из MP3 плеера. Причем, как показали измерения (осциллографом на резисторе R3), частотная характеристика почти идеально линейна во всем звуковом диапазоне частот.
Испытывал на своем теле этот прибор несколько дней. Очень доволен результатом. Сложилось такое впечатление, что БРТ частоты доносятся этим прибором к органам даже эффективнее, чем прибором на основе технологий Мишина.
В частности, при использовании тестовой 20 Грц программы при начальном токе прибора 30 микроампер и почти максимальной громкости выхода MP3 плеера (плюсовой электрод во рту, минусовой игольчатый - к ступне ноги) - изображение окружающего мира в глазах заметно модулировалось этим сигналом 20 грц и ступня очень даже чувствовала эти же самые герцы.
Эксперимент продолжался всего несколько секунд. Здесь не утверждаю, что это хорошо и что так нужно делать - просто привожу этот пример, как подтверждение возможности мощного воздействия этого прибора на организм.
Пока что могу порекомендовать тем, кто захочет повторить эту схему, следующее:
- начальный ток (без модуляции) не нужно делать больше 20 микроампер - при включении модуляции размах тока будет зависеть от громкости воспроизведения звуковых файлов и и его пиковое значение может в несколько раз превышать начальное значение;
- по возможности использовать какой-либо аккумулятор 12 V, хотя и с сетевым адаптером на 12 вольт тоже всё работает неплохо. Просто с аккумулятором сигнал чище;
- вопрос с выбором конструкции и материала для электродов достаточно освещен в инете в связи с темой прибора Рагеля. У меня пока положительный электрод из толстой медной проволоки, а отрицательный сделан из 20 мм гвоздиков (в продаже есть с медным покрытием), которые впаяны в кусочек фольгированного стеклотекстолита "квадратно-гнездовым способом" с размером одной ячейки 5 х 5 мм. Желательно, чтобы острие применяемых вами иголок имело пирамидальную форму. Например, такую:
Это шутка, конечно :) На рисунке изображена энергетическая конструкция человека.
Но в каждой шутке, как говорится, есть доля шутки, а остальное - правда.
О пирамидальности острия иголок для приборов Рагеля говорил и Саша Мишин в одном из своих видео.
Не исключаю, что перечисленные два метода доставки информации в организм - технологии Мишина и технологии Рагеля - далеко не полный список, который может быть расширен. Конечно же, каждый из них имеет свои преимущества и свои недостатки.
Для второго метода (по Рагелю) характерны предельная доступность, простота и дешевизна в его изготовлении, его может сделать даже начинающий радиолюбитель. Основные затраты при его изготовлении это стоимость корпуса, блока питания (аккумулятора), разъемов, электродов. Если есть в наличии головка микроамперметра на 100 микроампер - его можно поставить вместо R3 (данный резистор служит исключительно для измерений) - это будет плюсом к удобству использования прибора. Указанный на схеме транзистор можно заменить другим полевым с n-каналом и выдерживающим 12 вольт - просто придется подбирать резисторы в цепи истока под конкретное напряжение отсечки.
Для модуляции в данном приборе (как и в предыдущем) можно использовать лечебные звуковые файлы с хранилища biores yukta.org, файлы матриц Гаряева, файлы с записью колокольного звона.
Лечебные звуковые файлы с хранилища biores yukta.org можно скачать по следующим ссылкам:
MEGA - основное хранилище, обновляется в первую очередь.
Зеркало (обновляются по возможности):
Здравия Вашему телу и силу Вашему Духу!
ОЧЕНЬ ВАЖНО!
Схема и рекомендации, изложенные в данной статье, предназначены для ИССЛЕДОВАНИЙ в области биорезонанса и могут быть использованы всеми, кто пожелает, "на свой страх и риск".
АВТОР НЕ НЕСЕТ НИКАКОЙ ОТВЕТСТВЕННОСТИ ЗА КАКИЕ-ЛИБО ПОСЛЕДСТВИЯ ИСПОЛЬЗОВАНИЯ КЕМ-ЛИБО ИНФОРМАЦИИ, ИЗЛОЖЕННОЙ В ДАННОЙ СТАТЬЕ.

Комментарии
Если имелся в виду R3, то это банальная защита от кз электродов. Весь ток транзистора проходит через тело пациента. О чём вы говорите, мне непонятно. Схема проверена многократно и не одним мною.
Просто сделайте свою РАБОЧУЮ схему и тогда будет другой разговор.
Лечебные звуковые файлы создавал для приборов типа VBR_AF (с ними можно ознакомиться в других статьях этого блога).
Прослушивание, использование индукторов, схем Рагеля - это уже, так сказать, вторичное, не основное, сопутствующее применение файлов.
По поводу схемы - сигнал через тело токовый, через ноль не переходит. Да и как токовый сигнал можно снять с "верхнего плеча" транзистора - это уже будет не ток, а напряжение.
Схема простая, в ней можно разобраться.
Каким транзистором можно заменить кп302В и как пересчитать потом резисторы?
Напряжение отсечки у КП302В 3-10 вольт. Берём среднее значение 7 вольт. Максимальный ток через прибор рекомендуется порядка 100 микроампер.
7 вольт / 0.0001 ампер = 70 Ком
У этого транзистора большое напряжение отсечки, поэтому большой динамический диапазон для модуляции - можно добиться большого размаха амплитуды модулирующего тока.
Например для КП302Б напряжение отсечки 2,5-7 вольт. Среднее 5 вольт. Следовательно, сопротивление можно посчитать так 5 вольт/ 0,0001 ампер = 50 Ком
Но максимальный размах амплитуды тока для этого транзистора будет меньший.
Аналогично можно пересчитать сопротивление для любых транзисторов такого типа..
Заранее спасибо
Извините за задержку с ответом - у нас после снежного шторма несколько дней отсутствовала электроэнергия.
У меня нет точных рекомендаций по прослушиванию файлов.
Обычно эти файлы используются через генератор с модуляцией лечебными частотами - для этого случая некоторые рекомендации есть.
Думаю, что оптимально будет слушать по два раза в день, если есть такая возможность. Можно совмещать программы по разным паразитам.
Важно не упустить момент и вовремя проводить детоксикацию - чистку слабительным, промывкой кишечника и программы по детоксикации. То есть, если появится тошнота, вялость головная боль и другие признаки того, что в кровь попали токсины.
Герпес - непрост и его не просто "выковырять" даже с помощью прибора. С помощью прослушивания - не знаю, нужно пробовать.. .
Здравия Вам!.
Это направление (прибор Рагеля с биорезонансом) пока больше не развиваю. Не успеваю. Да и интерес уменьшился у меня к нему.
Скиньте пожалуйста ссылку адреса где я могу купить прибор Рагеля хорошего качества.
Благодарю за помощь
С уважением к Вам Олег
Возле R3 изображена пара разьёмов J и P - "папа" и "мама". Например, разъёмы типа тюльпан.
И слева разьём, который подписан "К МР3 плееру" - это блочная "мама" для аудио-кабеля J3.5.
так что огромное спасио за хранилище, очень выручает, спасибо что сгенерили файлы, очень удобно.
единственное что искать не всегда удобно.
а к стати слушал только многоголосные варианты, одноголосные не слушал.
Это очень ценно - благодаря этому кто-то сможет переступить через своё неверие и воспользоваться для оздоровление себя и близких столь простым средством.
процедуры. Но там резистор в 1Мегом, не знаю что с ним делать.
https://www.aliexpress.com/item/32856644251.html?spm=a2g0s.9042311.0.0.27424c4dNZwlcg
Да конечно,согласен. Когда делал прибор эту функцию включил как дополнительную, управление меандром через оптрон, но пользуюсь этой функцией очень редко. Перечитав его монографию и статьи, пришел к выводу что все его положительные результаты были полученны с использованием постоянного тока. Значительно позже он сделал управление с генератора, и то он переключал группы иголок. Как он сам сказал это было необходимо чтобы не стоять у пациента, обмотал иглами- включил и на час забыл.
На данный момент эта тема у меня временно приостановлена. Как время появится - посмотрю.
Здоровья Вашему организму.
LM334 не пробовали? Там по даташиду если полярность перевернуть, то микротоки стабидизирцет.
Спасибо.
Сразу, чтобы не забыть - программы по хеликобактер-пилори находятся в папках CAFL\mono\бактерии и в CAFL\poly\бактерии. Также ещё одна, свежая, - в CAFL2010/бактерии.
По найденному сайту - просьба дать ссылку, интересно посмотреть.
По очень низким частотам - проблема действительно такая есть, пока её тщательно не исследовал. Судя по миганию индикаторных светодиодов большая часть их как-то отрабатывается. Как появится временное окошко - посмотрю тщательней. Сгенерирую тестовый файл для этого диапазона и гляну осциллографом.
Набрёл на сайт,где 25 Гигабайт файлов с частотами БРТ,скачал чуток.У них информация передаётся по катушке,на груди расположенной,и обычный мп3 плеер,к которому сия катушка подключена.Всё.Сайт огромный и древний,потеряться просто. Вопрос возник сам собой по частотам ниже 20 Гц.Много файлов ,где частота лежит в пределах 0.5 - 3.0 - 2.5 и тд.на слух это как удары большого барабана.Практически они не проходят через усилитель и модулятор.Как это согласуется в схемах?Возможно надо увеличить переходные конденсаторы до 500 и более Микрофарад или это тупиковый путь.И хеликобактер пилори хотелось бы потревожить с Вашей помощью,похоже нет в базе таких файлов.Спасибо.
В качестве игольчатого электрода нужно пробовать разные варианты. У меня он примерно 40х40 мм, гвоздики 20 мм в количестве 49 штук, 7х7 рядов с шагом 5 мм.
Успехов и всего доброго!
простаты аденома в списке есть файл Активная защита(спец) ,но такого mp3 файла нет.А опасаюсь я как раз статического электричества,два шага по линолеуму и на тебе уже 10 киловольт.
Откопал головку на 50 микроампер ,небольшую по размерам и в качестве игольчатого контакта буду пробовать разъём от старого IDE CDрома,там контакты
точно с пирамидкой на кончике и цвет благородный.
По личным ощущениям, при начальном токе 30 микроампер и максимальной громкости на плеере при воспроизведении тестовой программы 20 Гц игольчатый электрод "кусается" весьма серьезно. При более высоких частотах таких экстремальных ощущений практически нет.
Отсюда еще одна рекомендация - громкость плеера должна быть средняя или ниже середины. Начального тока 20 микроампер хватит "с головой".
Пробить транзистор в этой схеме, на мой взгляд, достаточно сложно. Для этого нужен либо какой-то внешний источник напряжения, приложенный к электродам. Или сильная статика. Можно параллельно электродам поставить резистор порядка 2 М.
Другое дело, чтобы добавить индикацию с измерительного резистора через ОУ на транзистор и светодиод - чтобы было удобно качественно отслеживать силу тока и наличие модуляции. Этим хочу заняться в ближайшее время.
папки на компьютере,остановить можно только полным выходом,настройки не совсем понятны,папка Cloud Drive
зачем-то появилась в мега довнлоад.
По стабилизатору тока надо продумать элементарную
защиту от пробоя транзистора,установить второй каскад
с фиксированным током 200 микроампер.
Сейчас решил перегенерировать все файлы CAFL\poly и перезалить их в хранилища. Это процесс не быстрый, учитывая возможности моего интернета.
От яндекс диска и Облака майлру, наверное, придется отказываться - не успеваю их обслуживать.
Первоначально для генерации файлов использовался только перевод Алексея Хороших, фактически это стандарт CAFL.
Затем меня заинтересовал стандарт CAFL2010 - в нем используется больше низкочастотных гармоник лечебных частот - и это хорошо для тех, кто модулирует автогенераторы. Перевода этого стандарта не нашел, поэтому работа по нему продвигается медленно.
Недавно меня попросили сгенерировать несколько программ из документации по BIOMEDIS, которую можно скачать на официальном сайте производителя этого прибора. Так и появилась папка bm.
Файлы из хранилища удалялись массово один раз, когда все файлы типа mono были заменены файлами с временем звучания не более 15 мин. Недавно была изменена структура папок хранилища, поэтому файлы перемещались, но не удалялись.
Основное упорядоченное хранилище MEGA. Остальные не всегда соответствуют оригиналу из-за моих проблем с интернетом.
при обновлении файлов, некоторые из них удаляются,другие появляются вновь ,если можно более подробно о критериях удаления ,и о новой папке *bm*.
В общих чертах понятно,но хотелось - бы более подробно-при наличии времени у Вас.Спасибо.
RSS лента комментариев этой записи