
Друзья, в помощь тем, кому интересна тема вихревого биорезонанса, выкладываю последнюю версию электрической схемы и схемы печатной платы к ней. Возможно это поможет кому-то изготовить такой прибор самостоятельно или с помощью друзей или знакомых.
Один из вариантов такого прибора имеет внешний вид, как на фото выше.
Почему я стараюсь популяризировать эти приборы, приборы вихревого биорезонанса?
Потому, что эти приборы соединяют в себе все преимущества как катушек Мишина, так и общеизвестных приборов биорезонансной терапии типа Biomedis, Радиант, DETA и других.
И катушки Мишина и упомянутые биорезонансные приборы широко известны (в узких кругах, к сожалению) тех людей, которые понимают пагубную зависимость современного общества от фармакологических монстров, основная цель которых - сверхприбыль на фоне создания видимости заботы о здоровье людей.
Эти люди не только понимают это, но и стараются найти варианты решения проблем со здоровьем с минимальным количеством лекарств или совсем без них. Ведь всякий трезвомыслящий человек понимает абсурдность ситуации, когда ассортимент лекарств в аптеках непрерывно расширяется, а здоровье людей от этого не становится лучше, а только ухудшается. Безусловно, есть очень эффективные и нужные препараты, которые порой даже спасают жизнь человеку. И автор ещё помнит время, когда аптеки были не так богаты, но люди были, в целом, здоровее.
На сегодня существуют много производителей катушек Мишина и они делают очень добротные, прекрасные приборы. Например, тот же Живой Синус и другие. Эти производители постоянно совершенствуют свои устройства, добавляя к ним новые возможности, делая их практически идеальными. Но, несмотря на все их старания, возможности этих приборов ограничены самой природой катушек, работающих, в основном, в нижней части диапазона частот, описанных Хильдой Кларк. То есть, примерно 250 - 400 кГц.
Строгой статистики автор не встречал, но встречалась информация, что чистые катушки Мишина помогают в решении проблем со здоровьем примерно в 50% случаев. Спорить по поводу этой цифры не буду. Скажу лишь одно - много моих друзей, которые обращались ко мне за помощью в изготовлении моего прибора, уже имели тот же Живой Синус. Они убедились, что он решает множество проблем, в том числе и у детей в тех случаях, когда врачи не знают как помочь. Но решает далеко не все проблемы. Поэтому-то мои друзья и обратились ко мне за помощью, после того, как немного вникли в смысл вихревого биорезонанса.
Почему такое название - вихревой биорезонанс?
Всё просто. Вихри создают катушки Мишина и мы о них немножко поговорили. То есть первая часть названия "вихревой" говорит о том, что используются технологии Мишина.
Вторая часть "биорезонанс" говорит о том, что также используются и технологии биорезонансной терапии, одним из основателей которых был талантливейший американский учёный-исследователь Р.Р. Райф.
Конечно, не всё наследие Райфа в этой области знаний дошло до наших дней в чистом виде. Но, тем не менее, сейчас производится множество приборов, использующих технологию биорезонансной терапии, о которых упоминалось выше . И они зарекомендовали себя как весьма эффективные инструменты оздоровления людей.
Когда-то, в своё время, я вдоволь "наигрался" катушками Мишина и изучил, что они имеют ограниченные целительные возможности, а при передозировке - зачастую и обратный эффект. Тогда и обратил внимание на приборы биорезонансной терапии (БРТ), в частности, на Биомедис. Естественно, захотелось его приобрести. Но цена его на тот момент была порядка 10 тысяч гривен (тогдашний курс к доллару не помню). Эта сумма показалась мне явно неадекватной затратам на его изготовление, просто непомерной.
Когда начал вникать глубже в технологию приборов такого типа, выяснил и их слабые стороны. Здесь для краткости опускаю вопросы по излучателям и несущим частотам упомянутых приборов БРТ. Рассмотрю лишь то, что лежит, так сказать, на поверхности.
Самое главное, что меня смутило - это то, что длительность одного лечебного сеанса, содержащего, к примеру, 20 частот составляет 1 час сорок минут. Но есть множество программ, содержащих значительно больше лечебных частот и длительность сеанса в этих случаях может достигать восьми и более часов. То есть, человек вынужден практически постоянно держать такой прибор на своём теле, ходить с ним днём, спать с ним ночью и так далее. И так - не одну и не две недели, практически месяцами.
Причина этого, как оказалось, банальна. Приборы БРТ такого типа, как правило, воспроизводят лечебные частоты по одной: пять минут одна частота, затем пять минут - вторая и так далее.
Размышляя над тем, как можно обойти такой недостаток в биорезонансной терапии, пришёл к выводу, что решение есть. Нужно переходить к одновременному (полифоническому или многоголосному) воспроизведению всех частот данной лечебной программы. Тогда время её звучание будет всего пять минут вне зависимости от количества лечебных частот в ней. Думаю, что об этом размышляли и разработчики того же Биомедиса. Почему же они не спешили реализовывать такой режим полифонии в своих приборах?
Ответ на это вопрос получил, когда сам начал разрабатывать компьютерную программу для синтеза таких лечебных БРТ программ в виде звуковых файлом в формате MP3. Не скажу, что у меня слабый десктоп, на котором всё это делал. Но он изрядно "пыхтел", задействовал изрядную долю своих мощностей при генерации полифонических файлов. Монофонические файлы формировались намного быстрее. К примеру, чтобы синтезировать все полифонические файлы с одной только папки CAFL или bm (смотри ниже ссылки на хранилища biores yukta org), мне приходилось оставлять компьютер включенным чуть ли не на сутки.
Понятно, что вычислительные мощности и память микроконтроллеров, которые применяются при производстве приборов типа Биомедис и других, явно недостаточны для синтеза полифонических программ в реальном времени, во время лечебных сеансов.
Когда же начал усовершенствовать свои лечебные MP3 файлы с помощью девиации биорезонансных частот, то это потребовало ещё больше вычислительных мощностей компьютера. Такие вычисления тем более не по силам микроконтроллерам, применяемым в том же Биомедисе и других приборах БРТ.
Таким образом, дороговизна Биомедиса заставила меня найти другой вариант решения проблемы приобретения полноценного прибора БРТ. Просто для этого достаточно изготовить генератор для катушек Мишина и управлять этим генератором с помощью лечебных MP3 файлов, в которые заранее уже вложена огромная вычислительная мощь ресурсов компьютера. И микроконтроллер в таких приборах не то что не нужен - он бесполезен.
А это автоматически значительно снижает цену такого устройства. И самое главное, изготовить такой прибор может практически каждый радиолюбитель. Ну, а лечебные файлы к ним может скачать любой желающий совершенно бесплатно. На данный момент в облачном хранилище их насчитывается порядка трёх с половиной тысяч по всем основным направлениям оздоровления.
Надеюсь, теперь понятно, почему свои приборы называю приборами вихревого биорезонанса - просто они сочетают в себе преимущества двух технологий: катушек Мишина (вихревые поля) и биорезонансных технологий Райфа.
Электрические схемы приборов на первый взгляд не очень сложные. Но за их простотой скрывается довольно-таки непростой программный код для синтеза лечебных файлов и вычислительные ресурсы компьютера. Без этого предварительного синтеза лечебных файлов современные производители БРТ приборов вряд ли достигнут в ближайшее время тех параметров, которые заложены в приборах вихревого биорезонанса. Я уже не говорю о производителях простых катушек Мишина.
Один только пример. Не так давно один мой друг из Тюмени попросил помочь ему в изготовлении прибора вихревого биорезонанса. У его ребёнка - ДЦП. Генератор Живого Синуса у них уже был. Родители заказали также для ребёнка индивидуальные матрицы Гаряева. Для их применения и понадобился вихревой биорезонанс, который идеально подходит для этой цели.
Так вот, примерно через месяц использования моего прибора папа ребёнка попросил изготовить ему ещё два таких же прибора. Этот пример говорит сам за себя, больше ничего добавлять не буду.
Могу сказать лишь, что моя жена вначале относилась к моим занятиям вихревым биорезонансом весьма скептически, с недоверием, с опасением и так далее. Но когда буквально позавчера мне удалось с помощью такого прибора "вытащить" её с весьма непростого и даже пугающего состояния непонятного происхождения, то ли отравления, то ли ещё чего-то - её отношение к прибору поменялось в корне.
Конечно же, как и любой другой прибор для оздоровления, прибор вихревого биорезонанса - не панацея от всего и вся. Но в очень большом числе случаев, как показал мой опыт, он выручает очень здорово. Порой даже в тех случаях, когда казалось, что без неотложки не обойтись.
Также степень его эффективности зависит от того, как он используется. Ведь вариантов его использования очень много и по выбору уровня мощности, и по выбору типа модуляции. Но, самое главное - это правильный подбор лечебных программ и их аккуратное и последовательное использование. Идеальный вариант - пройти обследование на том же DETA ELIS. В этом случае подбор точных лечебных программ значительно упрощается. Ещё лучше вариант - периодически контролировать процесс лечения повторной диагностикой.
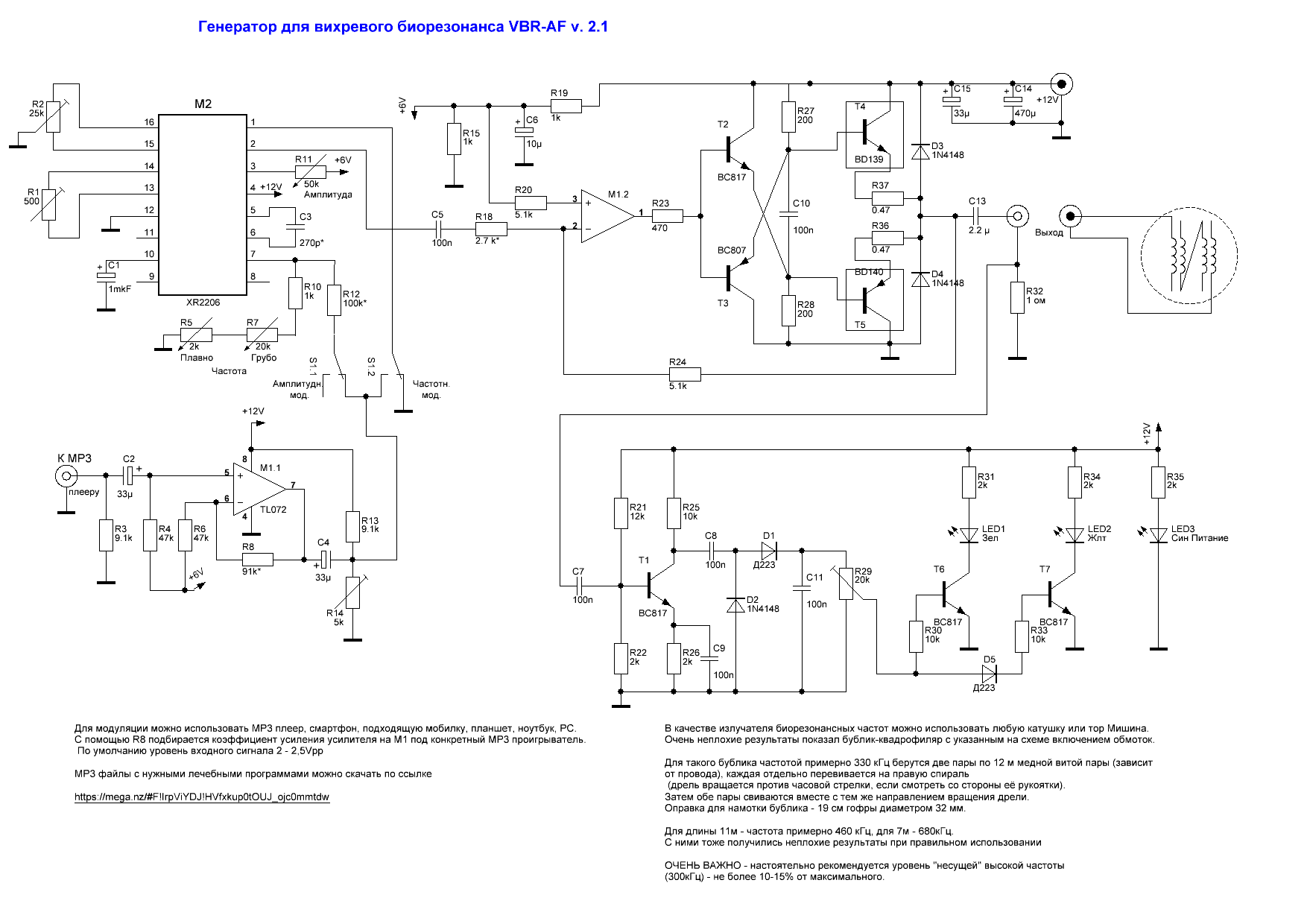
Теперь конкретно по новой версии прибора, который решил как-то назвать, чтобы легче было различать версии.
Назвал его VBR-AF v.2.1 .
Название расшифровывается как Вихревой БиоРезонанс с амплитудной и частотной модуляцией с соответствующей версией 2.1.
Вначале попробовал использовать кириллицу, но получилось не очень благозвучно.
Вот его электрическая схема и схема печатной платы:


Основное отличие от предыдущей версии - применение одной микросхемы TL072 вместо двух TL071, добавление локальной обратной связи для выходных транзисторов, а также уточнение некоторых номиналов элементов схемы. Ну и конечно, оптимизация печатной платы.
Эти схемы вы можете скачать с папки схемы/VBR-AF облачного хранилища biores yukta org.
Ссылки для скачивания и схем и лечебных файлов здесь.
Спасибо за внимание!
Здравия всем и успехов!